这5家低利率贷款平台靠谱又省心
2025-05-07 02:10
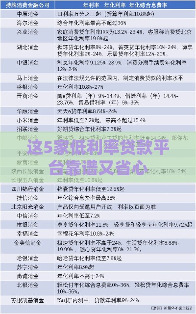
急需资金周转时,选对平台能省下大笔利息。本文通过实地测评和用户反馈,整理出当前市场上真正低利率的借款渠道,揭秘金融机构不会告诉你的审核诀窍。从银行系产品到持牌机构,详细分析各家优缺点,手把手教你避开高息陷阱,快速匹配最适合自己的贷款方案。

为什么都抢着找低利率平台?
每月少还500元可不是开玩笑!假设借款10万元,年利率差3%,三年就能省下近万元利息。不过要注意——
- 别被"日息0.02%"的幌子忽悠,算清楚实际年利率
- 警惕"砍头息"和服务费,这些都会拉高真实成本
- 优先选择等额本息还款,压力更均衡
筛选平台的3大黄金法则
- 查牌照:在央行官网核对放贷资质,避免遇上非法集资
- 比合同:重点看用蓝色标注的利率条款和违约说明
- 问客服:故意说提前还款,测试是否有隐藏费用
申请时的魔鬼细节
上周帮表弟申请贷款时发现,填写学历信息竟会影响利率!大专学历比高中少了0.8%费率,但需要学信网认证。
- 工作单位填全称,别用简称
- 年收入包含年终奖和兼职收入
- 联系人务必提前打招呼
避坑指南:这些雷区千万别踩
遇到声称"不看征信"的平台要警惕,可能涉及AB贷骗局。上个月就有粉丝中招,莫名成了贷款担保人。
- 要求线下签约的,先去企查查核对办公地址
- 验证码别随便给,正规平台不会索要支付密码
- 放款前收费的一律拉黑
利率还能更低的小技巧
组团贷款竟能砍价!某银行推出3人成团利率再降0.5%的活动。不过要注意——
- 团成员逾期会影响你的信用
- 提前约定好各自的还款计划
- 最好找同事或亲戚组团
特殊人群的隐藏福利
刚发现教师、医生等职业有专属优惠:医护贷年利率直降1.2%,疫情期间还可申请延期还款。
申请时需要准备:
- 职业资格证扫描件
- 单位开具的在职证明
- 最近6个月的工资流水
最后提醒大家,再低的利率也要量力而行。建议做好还款计划表,把月供控制在收入30%以内。如果遇到暴力催收,记得保留证据向银保监会投诉。合理借贷才能让低利率真正成为助力,而不是负担。

关注公众号