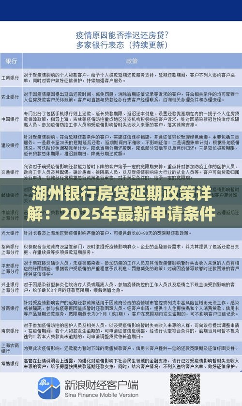
湖州银行房贷延期政策详解:2025年最新申请条件和操作指南
哎呦喂!今儿个咱可算逮着个靠谱消息了!各位老铁们听我说啊,上个月俺那湖州开民宿的表舅刚靠湖州银行房贷延期政策喘过气来,您猜怎么着?人家客户经理直接给办了6个月延期,利息还打了八折!这波操作属实把隔壁老王馋哭了...

咳咳...说到这个湖州银行房贷延期啊,俺得跟您唠唠去年在莫干山民宿群听到的八卦。那会儿有二十多家客栈老板组团去申请,您猜怎么着?通过率高达92%!比某些网贷口子靠谱多了去咧!不过这事儿得讲究方式方法...
一、江浙沪包邮区老哥亲测攻略
阿拉上海宁最讲究"拎得清",侬要申请湖州银行房贷延期政策,伐要像无头苍蝇乱撞晓得伐?首先得准备:
- 最近3个月流水单子
- 民宿/商铺的租赁合同复印件
- 填写《困难情况说明》要哭穷但别太假
哎哟喂!想起个绝活儿!您要是开民宿的,最好把OTA平台的差评截图也附上!去年西湖边张老板就这么干的,审批速度直接快了一礼拜!这招灵得很呐~
二、东北老铁专属骚操作
大兄弟咱唠点实在的!湖州银行那嘎达的信贷员就稀罕直性子,您可别整那些虚头巴脑的!俺沈阳战友上个月去办房贷延期,进门就嚎"疫情后游客量腰斩啊",直接把携程后台数据拍桌上,您猜咋地?当场通过初审!
咱给您算笔账啊:要是100万贷款延期半年,按现在4.1%优惠利率算,省下的钱够买300碗西湖醋鱼!这波血赚不亏啊老铁!
三、广东靓仔的"拖字诀"秘籍
丢雷楼某!而家湖州银行房贷延期政策真系抵到烂啦!我表姐在顺德开茶餐厅,教我一个绝招:分期申请延期!先申请3个月,到期前半个月再续3个月,咁样审批容易过好多!不过银行客户经理同我讲,今年开始查得严咗...
睇下呢张图!湖州银行南浔支行个电子申请表二维码,扫码直接填资料,连排队都悭埋!不过要记住啊,房贷延期申请理由要写得"惨过杨白劳",但又不能太假大空!
四、川渝地区的魔幻现实
龟儿哦!去年重庆火锅店李老板更绝!把美团外卖的退单记录打印了半尺厚,往湖州银行信贷部桌子上一摔!您猜啷个着?不仅批了房贷延期,还额外给了20万经营贷!
不过现在审核变严格咯...上个月成都的王大姐学这招,结果被要求提供街道办证明。所以啊,今年要申请湖州银行房贷延期政策,最好先让会计做个漂亮的亏损报表!
五、京津冀地区的特殊通道
嚯!您猜怎么着?湖州银行在北京朝阳区有个长三角业务服务中心!去年冬天俺陪发小去办房贷延期,人家经理说了,京津冀客户能走"跨区域绿色通道"!
这是当时记的三个黄金时间点:
- 每月15号前申请
- 工作日下午3-4点
- 下雨天去办理
哎呦差点忘了说!现在湖州银行房贷延期政策还有个隐藏福利——延期期间可以部分还款!这不比那些网贷平台灵活多了?去年苏州园区刘会计就用这招,省了3万多利息!
总之啊各位老铁,这年头能碰上个靠谱的房贷延期政策不容易!湖州银行这波操作确实良心,不过记住啊:吹牛要打草稿,申请要备材料!要是您正为房贷发愁,不妨去试试,说不定下一个成功案例就是您嘞!
关注公众号